反馈
内蒙古政务服务网(蒙速办)是由内蒙古自治区政务服务局推出的官方政务服务平台,旨在为内蒙古市民提供便捷、高效的一站式生活服务。该软件以“最多跑一次”为服务理念,整合了丰富的功能模块,覆盖办事、交通、便民、政务等多个领域。用户可以通过该软件轻松完成水电费缴纳、教育缴费等生活缴费项目,同时还能实时查询公交动态,快速预约医院挂号,享受互联网带来的高效与便捷。此外,软件还提供本地、国内及国际新闻资讯,满足用户随时获取信息的需求。

1、作为自治区的政务一站式服务平台,“蒙速办”通过信息服务、办事窗口和评分评价三大模块全面提升用户体验。
2、整合了政务办理、户籍信息、社会保障、教育医疗、交通出行等多个领域的服务,用户可以直接在手机上办理各种业务。
3、实现了电子证照的领取、社保明细的查询、交通罚款的在线支付以及司法公证等高频业务的便利处理。
【首页】
集成个人常用和热门的便民服务功能,新增专题推荐和猜你想办模块,让您操作更便捷。
【蒙骏码】
整合健康码、乘车码和付款码,亮码即可通行和支付,带来极大的便利。
【服务区】
提供个人、法人及部门服务事项,界面清晰明了,助您轻松办事。
【我的账号】
设有个人中心,方便您快速查询支付、社保和公积金等信息,并且支持管理电子证件。
【便民服务】
支持各级部门的查询服务,一键搜索实现快速响应,提升您查询服务的舒适度。
首先打开蒙速办APP并登录您的账号,在首页点击“社保缴费”,即可进入缴费专区。

进入后,点击“社保缴费办理”,无论是社保缴费还是城乡居民基本医疗保险均可选择此项开始办理。

接下去,填写缴费人员的信息,确保信息填写无误后,点击“下一步”。

然后选择缴费年度和缴费类型-城乡居民基本医疗保险,确认无误后秒点“提交”。

最后核对信息后选择支付方式,点击“去支付”,支付完成即可。

支付成功后,您会收到提示,此时医保缴费就完成了,可以点击“返回商户”进行其他操作。

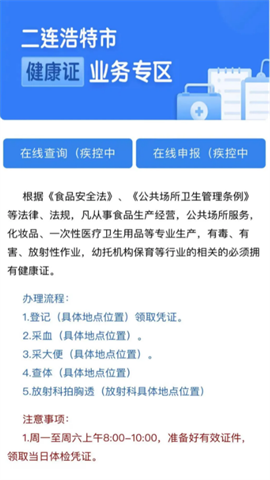
1、打开“蒙速办”APP首页,选择“小事智办专区”。

2、进入后选择“二连浩特健康证专区”。

3、在该专区中,选择“在线查询”可查看健康证相关信息;选择“在线申报”可进行健康证申报。

4、点击“在线查询”,查询健康证相关信息。

5、点击“在线申报”,进入申报页面后点击“立即申报”。

6、在申报页面选择带有“*”的勾选项,点击“进入办事”。

7、填写相关信息,带“*”的为必填项,完成后点击“下一步”。

8、上传所需材料,点击“下一步”即可完成申请。

【移动办事】
无论您是个人用户还是企业用户,都可以在掌上找到所有在线办理的审批服务,APP通过精准定位为您提供本地化的服务体验。
【便于投诉】
如果您在办事过程中遇到问题,可以在此反馈,所有问题会直接转达给相关部门,确保每一件事都有反馈。
【咨询服务】
无论是想了解政务服务的细节,还是线上线下的办事流程,内蒙古最详细的办事指南为您提供便利自助服务。
1、广泛适用,特别为内蒙古的用户定制。
2、将政务服务与互联网结合,帮助您轻松解决各种办事难题。
3、强大的搜索功能,快速找到所需的查询入口。
4、自助办理,节省人力物力,提高效率。
5、利用互联网技术,轻松告别排队等待的烦恼。
6、便民服务周到,极大地提升日常查询和支付的便利性。
v4.11.4版本
1、优化用户体验。
2、修复已知问题。
闪电下载网为您提供《内蒙古政务服务网》的 手机软件 ,欢迎大家记住本站网址,闪电下载网是您下载安卓手机软件app最好的网站!
如果您觉得这个手机游戏好玩,请分享给您的好友:https://www.dianlut.com/soft/729226.html
需要网络放心下载免谷歌商店
生活购物 | 17.08MB
海量好物券不停,超值体验速抢!
生活购物 | 110.32MB
甘肃社保缴费app功能全!
生活购物 | 56MB
圆梦中国兼职软件,轻松赚钱超给力!
生活购物 | 52.5MB
陕西省防返贫监测APP速下载
生活购物 | 73.21MB
女装男装批发神器,一件代发超给力!
生活购物 | 129MB
携华司机极速版,出行新势力超给力!
生活购物 | 80.53MB
陇上食安商户端,餐饮安全神器必备!
生活购物 | 68MB
杭州电梯安全通,维保神器超好用!
生活购物 | 1.14MB
追星党必备!正版周边+明星资讯
生活购物 | 6MB
超好用!手机屏幕绘图神器DrawOnScreen!
系统工具48.36MB
畅玩云游戏,离线挂机超稳又安全!
社交通讯106.36MB
打造专属虚拟伴侣,AI互动与角色创作惊艳体验!
社交通讯166.91MB
随拨!超爽手机聊天通讯神器!
阅读学习20.24MB
必看!樱花动漫app新番实时追超爽!
商务办公34.19MB
评标专家效率神器,轻松搞定评标!
系统工具86.53MB
微软WindowsApp,多平台远程桌面神器!
系统工具14.02MB
手游神器Panda Touch Pro,键鼠操控超神!
阅读学习1.82MB
超爽!贝勒漫画神器海量题材追漫超嗨!
蒙速办APP,内蒙古政务生活全能助手!