反馈
出战追击是一款充满策略性与英雄养成元素的塔防手游。在这里你将化身为勇敢的黑泥族战士,持武器抵挡敌军的进攻。通过巧妙布置防御设施以及装备独特的词条,你将体验到一场充满挑战的战斗旅程。战场上随机出现的强力装备更是让你自由搭配,创造无限可能的战术组合。准备好迎接这场精彩的冒险了吗?
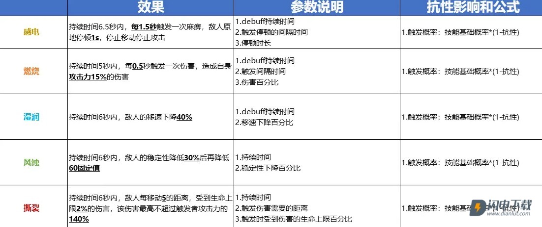
1、角色属性:初始状态下,攻击力为0,生命值300,移动速度6.5,暴击几率为5%,暴击伤害加成50%。伤害计算公式为[基础伤害×(100%+暴击伤害)]。免伤率初始为0%,承受伤害时可用公式[受到伤害×(100%-免伤率)]计算。

2、隐藏属性“冲击力”:不同武器的冲击力各异,双刀与连弩为0;长刀为60,长弓与大剑则达180。冲击力决定击退距离,加上敌人的稳定性抗性,达到特定数值时可使敌人倒地,暂时失去行动能力。
3、关于攻速,使用的公式是攻击间隔=[100%-攻速属性],若攻速达到50,攻击频率可以翻倍。大剑除外,其他武器都可以考虑优先堆叠攻速。
4、元素能量是激活主塔羁绊的关键资源,玩家可通过局外装备词条,以及局内防御塔的升级获取元素能量。普通升级提供1点,一阶元素塔为2点,二阶元素塔为3点。

5、装备的品阶直接决定了属性的数值范围,最高可达六阶。品质方面,白色装备有1条词条,绿色装备有2条,紫色装备3条,橙色装备4条,红色装备则有5条。

6、词条系统有其独特的规则,同件装备不会重复词条。宠物装备同样受限,流派的构建通常围绕一个核心元素或机制进行组合。

1、化身黑泥勇士,捍卫阵地,利用各式武器抵挡敌军的进攻。
2、自由搭配防御塔组合,随心所欲的打造你的战术装备。
3、面对特点各异的敌人,体验不同的战斗挑战历程。
4、利用战场上随机掉落的装备,结合词条组合,不断开发独特的战术。
5、积累能量后,可在关键时刻释放全屏清场技能,扭转战局。
1、跨岛探险模式,解锁不同风格的场景地图,尽情探索。
2、设计巧妙的地形机制,让每场战斗都充满了未知的挑战。
3、多样化的武器体系,让你根据战况选择范围清场与精准打击。
4、融合装备词条的塔防玩法,打造具有爆燃击退效果的战斗体验。
5、灵活运用栅栏与地形,构建迷宫式的防御网络,给敌人以致命一击。
v1.0.1.3
装备属性平衡性调整
系统性能优化
闪电下载网为您提供《出战追击》的 手机软件 ,欢迎大家记住本站网址,闪电下载网是您下载安卓手机软件app最好的网站!
如果您觉得这个手机游戏好玩,请分享给您的好友:https://www.dianlut.com/soft/736163.html
需要网络放心下载免谷歌商店
策略塔防 | 78MB
1931激战!统领民国战场,运筹武器兵力!
策略塔防 | 161.5MB
超爽隋唐英雄传mod完整版速玩!
策略塔防 | 75.07MB
超爽二战模拟器,真实策略激战体验!
策略塔防 | 543.25MB
王国保卫战5亡灵战争中文版激情开战!
策略塔防 | 49MB
二战神作英雄连手机版震撼来袭!
策略塔防 | 1.02GB
托雷基亚奥特曼新角色秒过关卡超爽!
策略塔防 | 49MB
奥特超人打怪兽破解版,激情战斗解锁皮肤
策略塔防 | 76.07MB
激情畅玩植物大战僵尸HD版塔防!
策略塔防 | 525.48MB
卡牌塔防策略手游!
策略塔防 | 78.95MB
激情指挥民国战场!
黑泥族英雄塔防!词条搭配超爽!